About Client
Elinext is a globally recognized software engineering and IT-consulting group with development centers and business offices distributed across Europe and Asia-Pacific.
This particular initiative is an internal project conceived to streamline the day-to-day work of Elinext’s own teams. The solution frees helpdesk engineers and other corporate staff members to concentrate on higher-impact tasks, ultimately boosting productivity, shortening feedback loops, and improving employee satisfaction.
Just as Elinext’s previous frameworks have evolved into turnkey accelerators for healthcare, fintech, and IoT products, this internal system is poised to address the same operational pain points for external partners. In other words, today’s in-house innovation is tomorrow’s competitive edge for Elinext’s global clientele.
Business Challenge
The help desk team was overwhelmed by the volume of routine support requests, leading to delayed response times and reduced employee satisfaction.
This was a pre-existing pain point that had grown worse as the company scaled and onboarded more employees across different time zones.
From a business perspective, the goal was to improve internal operational efficiency and ensure faster resolution of IT issues, thereby minimizing downtime and increasing overall productivity.
Technologically, it was aimed to explore automation and AI-driven tools to modernize internal support processes, reduce repetitive tasks for IT staff, and create a scalable solution that could grow with the company.
The challenge was specific to the business but aligned with a broader industry trend of using AI to streamline internal operations and support functions: this time in form of a conversational bot for help desk
Process
Project Development
No strict timeline for a conversational bot for help desk development was established
—
The whole process of conversational bot for help desk development lasted for about two months
—
All four participants of the project were only involved part-time in working on the help desk chat bot, when they had spare time from the commercial project of the company
—
Manual testing of core functionality by team members (developers) has been performed.
—
The solution was deployed on Elinext’s internal virtual machine by team members and immediately became available for use by all Elinext employees.
Final Product Overview
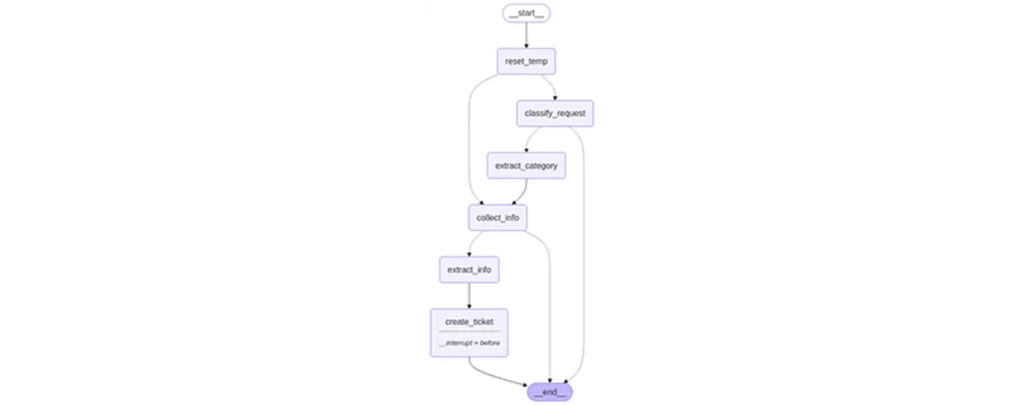
The Elinext HelpDesk ChatBot is an internal assistant designed to streamline the process of reporting IT issues within the organization. Developed as a part-time project by a compact team of four, the chatbot leverages FastAPI, LangChain, LangGraph, and the OpenAI API to provide a conversational interface for Elinext employees.
Initially prototyped with FastAPI and OpenAI’s LLM, the project ( help desk conversational bot) quickly demonstrated its potential for automating help desk workflows. After validating the core concept, the team incorporated LangChain and LangGraph to manage more complex conversational flows and state handling. This deeper integration enabled the development of a custom tool called a processing component that ensures consistent and accurate information extraction during issue reporting.
The help desk chat bot enables employees to describe issues with company hardware or software using natural language, respond to dynamic follow-up prompts, and generate structured support tickets in real time. It categorizes issues automatically, operates around the clock, and integrates directly with Elinext’s internal issue-tracking systems.
The help desk conversational bot was deployed internally on Elinext’s virtual machines and made immediately accessible to all staff, starting with a focus group of 10-30 users. Manual testing ensured stability, and employee feedback continues to inform iterative enhancements.
Business Effects for Client
The introduction of the conversational bot for help desk has already begun delivering measurable benefits across internal operations:
- 60% reduction in routine ticket creation workload for the IT help desk team, allowing them to focus on high-priority tasks.
- Significantly faster issue triage, thanks to automatic categorization and structured data extraction from natural language input.
- 24/7 issue reporting availability, increasing flexibility for employees across multiple time zones, and reducing ticket submission delays.
- Improved employee satisfaction and productivity, with less time spent waiting for IT support and clearer communication about reported issues.
By transforming how internal support is managed, the help desk conversational bot not only addresses immediate operational inefficiencies but also serves as a forward-looking asset in Elinext’s portfolio of automation solutions.




